3、中国在燃料电池领域早有补贴和税收减免计划
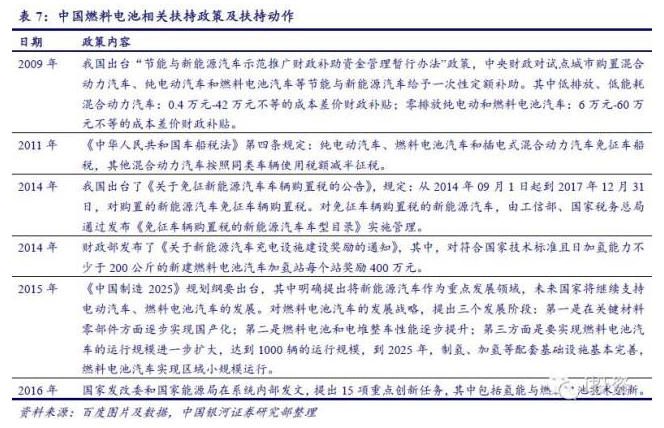
我国从2001年就确立了“863计划电动汽车重大专项”项目,确定三纵三横战略,以纯电动、混合电动和燃料电池汽车为三纵,以多能源动力总成控制、驱动电机和动力蓄电池为三横。近年来,由于锂动力电池汽车补贴较高及比亚迪等一批纯电动车厂成功走出来,国内以锂电池作为汽车动力应用的厂商数量剧增,相比其他国家,我国在燃料电池领域的扶持力度还不够大,但在燃料电池领域的规划纲要和战略定调已经出现苗头。
2015年《中国制造2025》规划纲要出台,其中包括未来国家将继续支持燃料电池汽车的发展。对燃料电池汽车的发展战略,提出三个发展阶段:第一是在关键材料零部件方面逐步实现国产化;第二是燃料电池和电堆整车性能逐步提升;第三方面是要实现燃料电池汽车的运行规模进一步扩大,达到1000辆的运行规模,到2025年,制氢、加氢等配套基础设施基本完善,燃料电池汽车实现区域小规模运行。
近日,国家发改委和国家能源局在系统内部印发《能源技术革命创新行动计划(2016-2030年)》,并同时发布了《能源技术革命重点创新行动路线图》,提出了15项重点创新任务,其中包括氢能与燃料电池技术创新。

三、中国在燃料电池领域早有补贴和税收减免计划
我国从2001年就确立了“863计划电动汽车重大专项”项目,确定三纵三横战略,以纯电动、混合电动和燃料电池汽车为三纵,以多能源动力总成控制、驱动电机和动力蓄电池为三横。近年来,由于锂动力电池汽车补贴较高及比亚迪等一批纯电动车厂成功走出来,国内以锂电池作为汽车动力应用的厂商数量剧增,相比其他国家,我国在燃料电池领域的扶持力度还不够大,但在燃料电池领域的规划纲要和战略定调已经出现苗头。
2015年《中国制造2025》规划纲要出台,其中包括未来国家将继续支持燃料电池汽车的发展。对燃料电池汽车的发展战略,提出三个发展阶段:第一是在关键材料零部件方面逐步实现国产化;第二是燃料电池和电堆整车性能逐步提升;第三方面是要实现燃料电池汽车的运行规模进一步扩大,达到1000辆的运行规模,到2025年,制氢、加氢等配套基础设施基本完善,燃料电池汽车实现区域小规模运行。
近日,国家发改委和国家能源局在系统内部印发《能源技术革命创新行动计划(2016-2030年)》,并同时发布了《能源技术革命重点创新行动路线图》,提出了15项重点创新任务,其中包括氢能与燃料电池技术创新。


面对石油能源危机以及环境危机,全球主要发达国家在推进新能源汽车产业化方面态度积极,通过制定产销目标及政策补贴推动市场的培育和发展。尤其是美国、法国、日本等传统汽车强国发展决心坚定、制定推广目标较为宏大。

(1)目前燃料电池汽车数量占比依然很低,第三方预测机构调高未来出货预期
目前新能源汽车的主流技术路线包括纯电动汽车(锂电池车)、混合动力汽车和燃料电池汽车。研究机构Navigant此前发布报告指出,燃料汽车市场规模还比较小,在新能源汽车中占比仍然较低,2011年和2012年的发货量不足500辆,但这几年随着丰田、现代、本田、奥迪、宝马等不断推出燃料电池车型,并且丰田开放了相关专利,这一行业可能将加速商业化。
Navigant认为燃料电池汽车有望在2015-2017年后出现爆发,并预计全球燃料电池汽车销量未来呈几何级增长,到2030年将超过200万辆。
日本调查公司富士经济预测,2030年度燃料电池汽车全球市场规模将超过198万-199万辆,总金额将达4.75万亿日元,而2014年度全球市场规模约为11亿日元,潜力增长空间巨大!

(2)燃料电池汽车具备独特的性能优势
燃料电池汽车具备多方面性能优势,得到业内越来越多的关注,甚至有不少专家认为,氢燃料电池汽车最终将取代纯电动汽车,成为未来交通工具的最佳解决方案。
如前面所说,换料电池最大的好处是环保!还是环保!其基本原理直接将化学能转换为电能,效率可以至少高达50%以上,无燃烧,不排放有害尾气,只排放水。
工作效率高,燃料来源广。尽管现在氢燃料主要是从天然气中获得,但是未来可以利用可再生的生物质或者水电、太阳能、风能、地热能等再生能源制取氢燃料。
“充电”快(燃料加注快)。普通的纯电动汽车充满电一般需要4-6个小时,而燃料电池汽车燃料加注时间仅为几分钟,并且车辆的驾乘感受与传统能源汽车更为相似。
自重非常轻。不同于锂电池电动汽车通过数百公斤的电池组增大续驶里程,燃料电池汽车加注10来斤的氢气就可以一口气跑上400公里,比起纯电动汽车来说,氢燃料电池汽车更能胜任长途出行,而非城市短途。
能量密度高。氢燃料电池能量密度可达300多wh/kg,几乎是纯电动汽车能量密度的数倍。


(二)燃料电池汽车呼声越来越高,可能进入新一轮热潮
1966年,通用汽车首次推出全球第一款燃料电池汽车,这是一款由通用汽车C Handivan改装的汽车,被命名为Electrovan,它是燃料电池动力向汽车应用探索落地的第一步,并由此开启了燃料电池汽车的大时代。

2000年左右,全球开启第一轮燃料电池汽车研发热潮。美国、欧洲、日本的各大汽车生产厂家纷纷投入巨资开发燃料电池技术、组成联盟进行燃料电池车的相关研究、试验与生产。各大汽车公司,包括奔驰、通用、丰田等都认为,到2004年燃料电池车将能够批量生产。但是由于燃料电池技术、氢能源存储等因素的限制,燃料电池汽车最终没能实现产业化。
2009年的哥本哈根气候变化大会再一次将节能减排提上议程,政府为达成温室气体减排目标而对燃料电池及燃料电池汽车厂商进行补贴和税收减免,燃料电池汽车再次被业界关注。
2012年特斯拉全新电动车系列“Model S”首辆电动跑车正式交付再次引发了新能源汽车的新一轮高潮,各大车厂纷纷推出新能源汽车,多个国家也大力出台各种扶持政策促进新能源汽车的发展,特斯拉引领的锂电池纯电动车进入快速发展期。与此同时,作为新能源汽车的一种,燃料电池技术路线也开始得到关注。
尤其是最近几年,锂动力电池汽车在不断放量的同时也逐步开始面临矿产资源瓶颈、回收难、可能造成的污染大等问题,而与之相伴的是燃料电池技术快速提高、氢能源存储及加氢站建设得到改善、燃料电池综合成本快速下降等各种有利于燃料电池汽车发展的条件逐步具备,燃料电池的呼声越来越高。
近一两年,丰田、本田、奔驰、通用、现代、福特、宝马等国际车厂纷纷推出燃料电池汽车计划,推出并研发了多个车型,燃料电池新车型将在2016-2018年密集上市销售。如果说此前的燃料电池汽车还只是概念车型的话,近两三年以来,燃料电池汽车商业化开始被逐步推动。
目前,丰田、本田和现代等车厂都相继提出燃料电池汽车商业化目标。
丰田的燃料电池汽车商业化目标最为宏伟,丰田此前提出计划在2015年销售700辆Mirial燃料电池汽车,主要销售对象为日本、美国加州政府部门和机构,并计划2017年在美国销售3000辆汽车,最终2020年该燃料电池车销量达到1万辆。

现代汽车此前计划2015年全球销售燃料电池汽车途胜达到1000辆;截至2015年5月,现代途胜氢燃料电池汽车全球销量是273辆;而2014年全年的销量才只有128辆。
目前我们无法确切获取2015全年的最新销售数据,但是按照市场追捧及日本等政府扶持的力度看,两款车型已经带动了燃料汽车产业的新一轮热潮。丰田Mirial燃料电池功率为114kW,现代途胜ix35燃料电池功率为100kW,如果这两款车达到计划销量,将为2015年燃料电池总装容量增加179.8MW,即便销售不达预期,其带动的总装容量上升速度依然惊人,几乎与2014年全年的总装容量相当!
无论如何,随着各大车厂燃料电池汽车的量产,燃料电池汽车将成为驱动燃料电池总装容量快速增长的重要力量,燃料电池汽车或将迎来新一轮发展期。


电池网微信












