
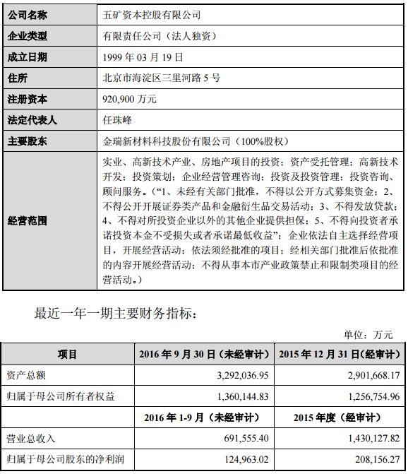
*ST金瑞2月10日发布公告称,鉴于公司发行股票购买资产并募集配套资金事项(以下简称“本次重组”)已实施完毕,本次重组募集配套资金扣除中介费用后净额为149.20亿元。根据本次重组配套融资方案,公司以上述募集资金149.20亿元对五矿资本进行增资,五矿资本的注册资本由92.09亿元增加至241.29亿元。
本次增资完成后,五矿资本再以上述增资资金向五矿证券有限公司增资59.2亿元、向五矿经易期货有限公司增资15亿元、向五矿国际信托有限公司增资45亿元、向中国外贸金融租赁有限公司增资30亿元,以补充上述公司资本金。
2016年5月份,五矿集团控股上市子公司*ST金瑞正式启动重大资产重组,拟以每股10.15元的价格置入五矿集团持有的五矿资本100%股权。同时,向五矿资本旗下证券、期货和信托公司小股东发行股份购买其所持部分股份,并划转至五矿资本。2016年12月,*ST金瑞发行股份购买资产事项终于获得无条件审核通过。

*ST金瑞表示,本次增资完成前,公司持有五矿资本100%股权,并通过五矿资本间接持有五矿证券有限公司99.76%股权、五矿经易期货有限公司99.00%股权、五矿国际信托有限公司67.86%股权和中国外贸金融租赁有限公司50.00%股权,以及五矿资本其他下属相关金融企业股权,公司的业务范围涵盖金融业务,成为拥有证券、期货、信托、金融租赁、基金、商业银行、产业直投等业务的平台公司。
考虑到金融行业目前处于发展机遇期,通过本次增资,将大大增强上述企业的资金实力和市场竞争力,促使其快速抓住市场发展机遇,实现跨越式发展。公司也将在原有新能源电池业务稳定发展的基础上,有效拓宽盈利来源,提升可持续发展能力、抗风险能力以及后续发展潜力,并为整体经营业绩提升提供保证。

电池网微信












