近几年来我国的新能源汽车行业发展迅速,目前已经成为我国领先世界的行业之一。根据工业和信息化部的数据,2017年我国新能源汽车产销量分别达到79.4万辆和77.7万辆,累计保有量达到180万辆,占全球市场保有量50%以上,连续三年位居世界第一。
1、新能源行业产业政策分析
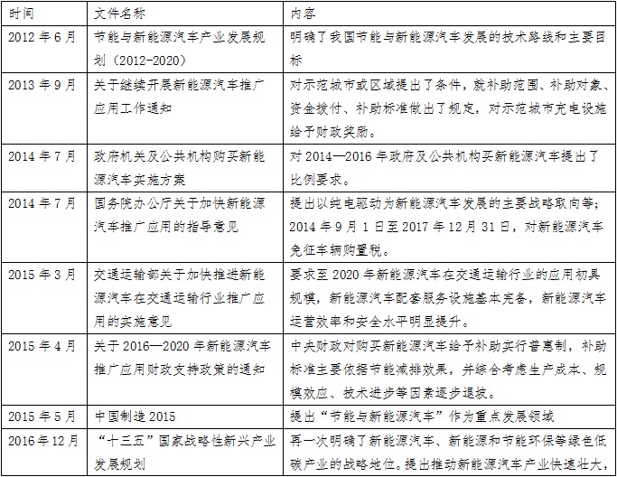
作为新兴产业,新能源汽车行业的快速发展离不开国家政策支持,国家为加快新能源汽车产业化进程,先后颁布了一系列相关政策性文件,制定实施了补贴政策、双积分政策等,对新能源汽车行业的发展产生重大影响。
相关法律法规
自2012年以来,国家出台的对行业影响较大的主要法律法规如下:


补贴政策
为支持新能源汽车行业的发展,中央财政安排专项资金,对新能源汽车的生产和销售进行补贴。在经历了新能源汽车骗补等事件后,财政部等四部委对新能源汽车行业的补贴标准进行了大幅度的调整,强化了对新能源汽车整车能耗、续驶里程、电池性能、安全等方面的要求。目前具体补贴标准如下。
新能源客车补贴标准:
对于新能源客车的技术要求有:①单位载质量能量消耗量不高于0.24Wh/km·kg;②纯电动客车续驶里程不低于200公里;③电池系统总质量占整车整备质量比例不高于20%;④非快充类纯电动客车电池系统能量密度要高于85Wh/kg,快充类纯电动客车快充倍率要高于3C,插电式混合动力客车节油率水平要高于40%。补贴金额=车辆带电量×单位电量补贴标准×调整系数(调整系数:系统能量密度/充电倍率/节油水平)。


资料来源:财政部、易三板研究院

电池网微信












