随着智能手机、平板电脑增长幅度放缓,可穿戴设备将成为消费电子行业新的增长点。各种智能手表、智能腕带、智能眼镜等可穿戴产品层出不穷,而在繁华的背后,产品品类较少、同质化较为严重、创新不足等一系列问题凸显。投中研究院分析认为,目前国内可穿戴设备市场还处于起步阶段,产业链仍在初建之中,多数产品处在概念和实验过程中,能够产生商业效益的产品较少。但从另一方面来看,在整个可穿戴市场尚未形成规模、商业模式未完全清晰的情况下,也正是行业机遇来临之时。
可穿戴设备风暴来袭
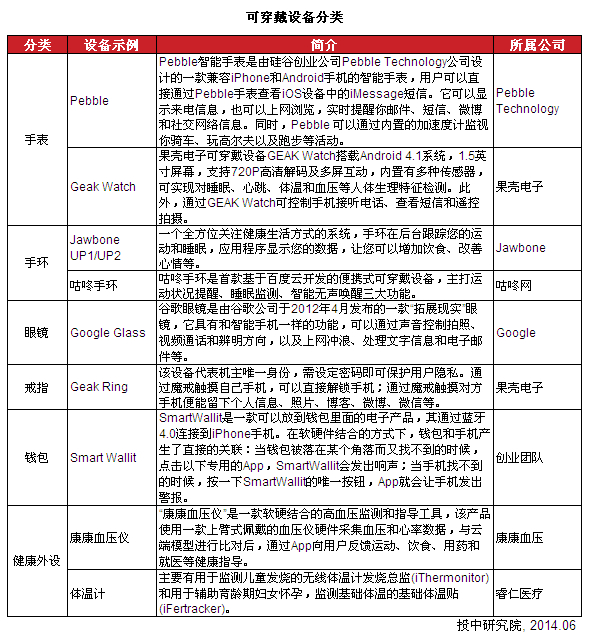
所谓可穿戴设备,即直接穿在身上,或是整合到用户的衣服或配件的一种便携式设备。可穿戴设备不仅仅是一种硬件设备,更是通过软件支持以及数据交互、云端交互来实现强大的功能,可穿戴设备将会对我们的生活、感知带来很大的转变。
根据IDC数据显示,2014年全世界范围内将超过1900万个可穿戴设备,这是2013年的3倍,从现在到2018年,可穿戴设备的装运量将产生78.4%的复合年增长率,最终在2018年达到1.119亿的世界运载量。国内市场方面,根据统计数据显示,2013年中国可穿戴设备市场规模达到9亿元,较上年增长80%,预计2014年中国市场可穿戴设备市场规模将持续放大,达到22亿元。
从市场需求方面来看,根据美国消费电子协会的最新调查显示,在未来12个月内,具有专用可穿戴健身设备购买意愿的消费者为13%,相比去年同期的3%翻了两番。在我国,根据百度发布的可穿戴设备用户研究报告显示,有九成用户有意购买可穿戴设备。由此可见,可穿戴设备的需求及规模正在持续放大。
随着Google
从产业链上来看,可穿戴行业上游主要包括传感器、芯片、材料、显示等,其中传感器是核心;中游主要是交互解决方案,包括云技术、语音技术等;产业链下游的终端设备是目前市场的主导,竞争较为激烈。

电池网微信












