
1月20日晚间,双杰电气(300444)披露2019年业绩预告暨资产减值风险提示性公告,预计2019年公司实现归属于上市公司股东净利润为-6.43亿元至-6.38亿元。值得注意的是,这是双杰电气自2015年上市以来首次亏损,且亏损金额超过上市以来所实现的净利润总和。
双杰电气称,2019年度,国内经济下行压力加大,电网投资规模减少,二次设备厂家大量涌入一次设备招投标市场造成市场竞争激烈,毛利率同比下降;且2019年公司研发费用、财务费用、管理费用等增加,导致公司整体利润率下滑。
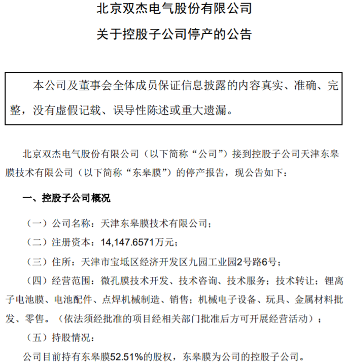
此外,2019年锂电池隔膜市场竞争激烈,产品价格连续走低,公司的控股子公司天津东皋膜技术有限公司(以下简称“东皋膜”,公司持股比例为52.51%)生产经营困难,连续亏损,经东皋膜董事会研究决定停产。按照审慎原则,公司对2019年度合并报表范围内的商誉、应收账款、存货、固定资产等进行初步减值测试,其中,商誉减值约2.98亿元,应收账款、存货及固定资产等减值总额约6.47亿元。目前相关资产减值测试工作尚在进行中,最终计提金额将由具备证券期货从业资格的评估及审计机构确定。

同日,双杰电气发布控股子公司停产的公告称,东皋膜“年产2亿平米动力电池湿法隔膜”生产线基本建成后,根据市场需求对生产线进行多项技术改造,技术参数有所提升,但连续生产的稳定性不达预 期,加之2019年锂电池隔膜市场竞争激烈,产品价格连续走低,东皋膜生产经 营困难,连续亏损,部分银行账户被供应商冻结。经东皋膜董事会研究决定,自 2020年1月17日起停产。
公开资料显示,2016年至2018年,双杰电气先后通过股权收购、增资、业绩补偿方式合计取得东皋膜52%的股权。双杰电气发布业绩预告暨资产减值风险提示性公告后,随即收到了创业板关注函,要求公司说明“东皋膜主要产品为锂电池用双面陶瓷涂层湿法隔膜,此次决定停产并对其应收账款、存货及固定资产等计提6.47亿元减值准备后,其净资产将减少为-3.4亿元。请分类说明前述资产基本情况、减值计提金额、计提依据及其合理性、对你公司合并报表的影响金额,以前期间计提减值准备的充分性,是否存在通过计提大额资产减值准备调节利润的情形。请会计师核实东皋膜本次计提减值的应收账款、存货及固定资产的真实性,以前年度财务信息是否真实、准确,本次资产减值计提的合理性”等问题。

电池网微信












