“十二五”期间,我国电动汽车的发展方向终于清晰,“纯电驱动”将成为我国新能源汽车技术的发展方向。其中,电池、电机、电控等一系列技术有待获得重点发展。
日前,《科技日报》受权发布了《电动汽车科技发展“十二五”专项规划(摘要)》。
“纯电驱动”技术路线明确
技术路线上,《规划》明确指出,从培育战略性新兴产业角度看,发展电气化程度比较高的“纯电驱动”电动汽车是我国新能源汽车技术的发展方向和重中之重。要在坚持节能与新能源汽车“过渡与转型”并行互动、共同发展的总体原则指导下,规划电动汽车技术发展战略。
记者了解到,在技术路线上,近期(2010-2015),将尽快推进混合动力技术的应用,发展小型纯电动汽车和插电式混合动力电动车;中期(2015-2020),将在混合动力技术得到广泛应用的基础上,加大小型纯电动汽车和插电式混合动力汽车推广力度;在2020年之后,纯电驱动技术将逐步占据主导地位,通过发展纯电动汽车和燃料电池汽车,实现大幅度降低排放。
为此,“十二五”期间,我国电动汽车将确立“纯电驱动”的技术转型战略,发挥我国的有利条件和比较优势,面向“纯电驱动”实施汽车产业技术转型战略,加快发展“纯电驱动”电动汽车产品。
具体来看,“十二五”期间,我国电动汽车的发展,在城市公共用车和私人小型轿车上优先发展“纯电驱动”电动汽车,启动大规模市场;然后滚动发展,逐步挤占中高档燃油轿车这一市场空间。
锂电池将实现产业化突破
在“十二五”期间的科技创新的重点任务中,《规划》指出,要紧紧把握汽车动力系统电气化的战略转型方向,重点突破电池、电机、电控等关键核心技术,以及电动汽车整车关键技术和商业化瓶颈。
《规划》提出,要以动力电池模块为核心,实现我国以能量型锂离子动力电池为重点的车用动力电池大规模产业化突破。《规划》要求促进动力电池模块化技术发展,带动关键材料国产化;建立以动力电池模块为核心的产品自动化生产线;实现车用动力电池模块标准化、系列化、通用化,为支撑纯电驱动电动汽车的商业化运营模式提供保障。
在电机方面,《规划》要求面向混合动力大规模产业化需求,开发混合动力发动机/电机总成和机电耦合传动总成,形成系列化产品和市场竞争力,为混合动力汽车大规模产业化提供技术支撑。
在电控领域,《规划》提出重点开发先进的纯电驱动汽车分布式、高容错和强实时控制系统,高效、智能和低噪音的电动化总成控制系统,电动车的车载信息、智能充电及其远程监控技术,满足纯电动汽车大规模示范需要。
在上述三项核心技术之外,《规划》还提出,到2015年左右,在20个以上示范城市和周边区域建成由40万个充电桩、2000个充换电站构成的网络化供电体系,满足电动汽车大规模商业化示范能源供给需求。
《电动汽车科技发展“十二五”专项规划(摘要)》
一、形势与需求
(一)发展形势
从国际发展趋势看,随着技术的不断创新与突破,面对金融危机、油价振荡和日益严峻的节能减排压力,2008年以来,以美国、日本、欧盟为代表的国家和地区相继发布实施了新的电动汽车发展战略,进一步明确了产业发展方向,明显加大了政策扶持力度。
从技术层面看,混合动力汽车技术逐步成熟,已进入产品市场竞争期,率先实现产业化,正成为汽车市场销售新的增长点。纯电动汽车电池技术进步加速,整车产品更加接近消费者需求;世界主要汽车制造商加快了纯电动汽车量产步伐;插电式混合动力作为一种具有纯电动和混合动力双重特征的电动汽车技术成为全球新的研发热点;以电池租赁为代表的纯电动汽车商业模式创新取得进展。燃料电池及燃料电池汽车技术近年来取得突破性进展,国际上各大汽车集团持续投入开展燃料电池汽车研发,燃料电池汽车整车成本显著下降,性能指标已接近商业化水平。
经多年探索实践,国际汽车产业界达成了电动汽车产业化战略共识:在技术路线上,近期(2010-2015),在依靠传统内燃机汽车技术改进和推进车辆小型化实现降低排放的同时,为满足更为严格的节能减排法规目标要求,应尽快推进混合动力技术的应用,并发展小型纯电动汽车和插电式混合动力电动车;中期(2015-2020),在混合动力技术得到广泛应用的基础上,增加汽车动力系统电气化程度,加大小型纯电动汽车和插电式混合动力汽车推广力度;在2020年之后,纯电驱动技术将逐步占据主导地位,通过发展纯电动汽车和燃料电池汽车,实现大幅度降低排放。在车型应用方面,纯电动、混合动力和燃料电池三种类型的电动汽车技术各自具有最优的适用车型。对短途出行需求,可采用小型纯电动汽车;对长途出行需求,主要采用混合动力汽车、插电式混合动力汽车或者燃料电池汽车。
我国高度重视电动汽车技术的发展。经过两个五年计划的科技攻关以及奥运会、世博会、“十城千辆”等示范工程的实施,我国电动汽车从无到有,在关键零部件、整车集成技术以及技术标准、测试技术、示范运行等方面都取得重大进展,初步建立了电动汽车技术体系,已申请专利3000余项,颁布电动汽车国家和行业标准56项,建成30多个新能源汽车技术创新平台。
当前,我国电动汽车发展已进入关键时期,既面临重大的发展机遇,也面临着严峻的挑战。我国电动汽车发展中还存在很多需要解决的问题,例如核心技术还不具竞争优势,企业投入不足,政府的协调统筹潜力还没有充分发挥等。总体看,我国电动汽车研发起步不晚,发展不慢,但由于传统汽车及相关产业基础相对薄弱、投入不足,差距仍在,中高端技术竞争压力越来越大。因此,必须加大攻坚力度,推动我国汽车工业向创新驱动转型,抢占技术制高点,培育新能源汽车战略性新兴产业,引领产业变革,确保我国汽车行业可持续发展。
(二)国家重大需求
1.产业升级的需求我国已成为全球最大的汽车生产和消费国,面临着节能减排的严峻挑战。我国继2006年超过日本成为全球第二大汽车生产国之后,在2009年又超过美国成为第一大汽车生产和消费国。2010年、2011年产销汽车均超过1800万辆。随着汽车保有量的快速增长,道路交通消耗的燃料量也将持续上升,导致石油消费进入快速增长期,石油对外依存度不断攀升。为了使我国2020年乘用车燃油经济性达到国际同期水平,平均油耗应降至5升/百公里以内,采用混合动力为代表的重大汽车节能技术势在必行。同时,以混合动力技术为龙头,可以带动传统汽车节能减排技术的综合集成与全面进步。
2.技术转型的需求从国家战略性新兴产业看,发展电动汽车是我国汽车工业技术转型和培育战略性新兴产业的历史机遇。从车用能源角度看,电可以作为我国车用主体替代能源之一。预计到2020年和2030年我国汽车中乘用车保有量将会达到1.5亿辆和2.5亿辆的规模,这些车辆全部使用电力驱动情况下所使用总电量分别为电网总发电量的6%和7%。电动汽车大规模应用后,可在电网负荷低谷时段常规充电,对电网起到“填谷”作用,提高发电设备的综合利用率,起到节能减排的效果。
我国发展电动汽车具有独特的资源和市场优势。我国具有电动汽车相关材料资源优势,在锂离子动力电池、永磁电机等电动汽车关键零部件的核心材料方面具有资源优势。我国具有巨大的、多元化的汽车市场优势,而且在电动汽车基础设施建设方面有后发优势。我国城镇化、城市化过程中,电动汽车充电站等基础设施建设具有较大的发展空间。
3.科技跨越的需求我国在电动汽车关键零部件高端技术方面总体上尚未形成竞争优势。在电池成组技术、燃料电池发动机技术、车用电机电力电子集成技术、强混合动力机电耦合技术等方面,与国际先进水平仍有一定差距。
同时,我国在整车动力系统发展方面面临着国际新一轮低碳科技竞争压力。针对能源及环境的压力,各国纷纷制定了更加严格的汽车CO2排放法规目标,促进了低碳技术的发展与竞争。从排放标准来看,汽车厂商仅仅依靠传统车的技术进步无法满足排放限值,必须依靠技术革新。从技术的潜力分析结果来看,将CO2排放降低40%以上的技术途径主要集中在深度混合动力、插电式混合动力、纯电动和氢能燃料电池技术。
二、发展战略与目标
(一) 指导原则
1.自主创新发展电动汽车要依靠自主创新,掌握核心技术。根据混合动力、纯电动和燃料电池三种基本的电动汽车动力系统技术特征与发展阶段,灵活运用不同的自主创新方式,坚持以科技为支撑,以人才为根本,推动电动汽车技术的快速进步。
2.重点突破紧紧把握汽车动力系统电气化的战略转型方向,重点突破电池、电机、电控等关键核心技术,以及电动汽车整车关键技术和商业化瓶颈。
3.协调发展发展电动汽车是一项系统工程,在研发、示范和市场导入初期需要一个有利的政策环境。通过制定引导性政策,官、产、学、研、用、金等社会各方力量形成合力,构建中国特色的电动汽车产业发展环境,推动我国电动汽车产业快速、健康发展。
(二)技术路线
电动汽车按动力电气化水平分为两类:一类是全部或大部分工况下主要由电机提供驱动功率的电动汽车(称为“纯电驱动”电动汽车,例如纯电动汽车、插电式电动汽车、增程式电动汽车以及燃料电池电动汽车);另一类是动力电池容量较小,大部分工况下主要由内燃机提供驱动功率的电动汽车(称为常规混合动力电动汽车)。从培育战略性新兴产业角度看,发展电气化程度比较高的“纯电驱动”电动汽车是我国新能源汽车技术的发展方向和重中之重。要在坚持节能与新能源汽车“过渡与转型”并行互动、共同发展的总体原则指导下,规划电动汽车技术发展战略。
1.确立“纯电驱动”的技术转型战略顺应全球汽车动力系统电动化技术变革总体趋势,发挥我国的有利条件和比较优势,面向“纯电驱动”实施汽车产业技术转型战略,加快发展“纯电驱动”电动汽车产品。实施这一技术转型战略,要依靠自主创新,坚持自主发展,突破电动汽车核心瓶颈技术;同时要充分利用国际资源,进一步提升我国汽车共性基础技术水平,服务于“纯电驱动”的技术转型战略。
2.坚持“三纵三横”的研发布局我国电动汽车研发在“三纵三横”的技术创新战略指导下,经过“十五”“三纵三横、整车牵头”和“十一五”“三纵三横、动力系统技术平台为核心”两阶段技术攻关,取得了重大技术突破,形成了中国特色的电动汽车研发体系。“十二五”期间,继续坚持“三纵三横”的基本研发布局,根据“纯电驱动”技术转型战略,进一步突出“三横”共性关键技术。在“三纵”方面,纯电动汽车、增程式电动汽车和插电式混合动力汽车作为纯电驱动汽车的基本类型;燃料电池汽车作为纯电驱动汽车的特殊类型继续独立作为一“纵”;混合动力汽车主要为常规混合动力汽车。在“三横”方面,“电池”包括动力电池和燃料电池;“电机”包括电机系统及其与发动机、变速箱总成一体化技术等;“电控”包括“电转向”、“电空调”、“电制动”和“车网融合”等在内的电动汽车电子控制系统技术。
(三)规划目标
1.面向产业升级需求:产品研发,支撑发展 “十二五”是以汽车电控化和动力混合化两大技术相结合为标志的产品换代与产业升级期。要推进各种常规混合动力汽车的产业化技术研发与大规模产业化。力争使我国混合动力客车综合性价比和市场占有率处于国际先进水平;力争使我国混合动力轿车具备国际市场竞争力。以混合动力技术为龙头带动传统汽车节能减排技术的综合集成与全面进步。为我国汽车行业实现汽车产业政策和油耗与排放法规的“十二五”目标提供技术支撑。
2.面向技术转型需求:规模示范,产业引领 “十二五”是将汽车小型化和动力电气化相汇合、发展我国小型电动轿车的机遇期。要实施“纯电驱动”技术转型战略,探索纯电驱动汽车技术解决方案、新型商业模式和能源供应体系。使我国在以小型电动轿车为代表的各类纯电动汽车普及程度、以示范城市为平台的电动汽车全价值链整合水平、以锂动力电池为重点的车用电池产业国际竞争能力等方面处于国际先进水平,为培育我国电动汽车战略性新兴产业发挥引领作用。
3.面向科技跨越需求:前瞻部署,创新突破 “十二五”是将能源多元化和动力一体化两大趋势相统一,研究下一代纯电驱动平台,抢占电动汽车高端前沿制高点的科技攻坚期。要攻克以先进燃料电池/新型动力电池等为代表的一批前沿高端难点技术。开发出具有关键技术综合集成性、先进成果展示标志性、系列化、高级别电动汽车,综合技术指标达到国际先进水平。为实现我国从汽车制造大国向汽车技术强国转型奠定坚实基础。
到2015年,在整车、关键零部件、公共平台等29个技术创新方向上实现关键技术突破,全面掌握核心技术,预期申请电动汽车核心技术专利达3000项以上,在30个以上城市进行规模化示范推广,在5个以上城市进行新型商业化模式试点应用,为实现电动汽车规模产业化、尤其是纯电驱动汽车销量达到同类车型总销量1%左右的重要门槛提供科技支撑,引领电动汽车新兴战略产业跨越发展。
形成整车及零部件研发和产业化体系,建设新能源汽车基础设施、产业标准体系和检验检测系统,新增建成节能与新能源汽车领域技术创新平台25个以上,组建“三纵三链”产业技术创新战略联盟,培育形成一批国际知名、具有自主知识产权的关键零部件与整车企业,使我国跻身节能与新能源汽车产业先进国家行列。
(四)实施途径
1.技术平台“一体化” 为了应对电动汽车技术多元化和车型多样化问题,紧紧抓住“电池、电机、电控”三大共性关键技术,以关键零部件模块化为基础,推进动力总成模块化,促进动力系统平台化,实现电动汽车技术平台“一体化”。
动力电池、电机、电子控制单元等关键部件模块化,有利于规模化生产和应用,便于电池的维修、更换、租赁和回收处理。以通用化、系列化的动力电池模块为核心,可以形成多样化的整车动力电池系统,结合电机等基础模块,可开发各种纯电驱动汽车;车用动力总成方面,以动力电池等关键零部件模块为基础,进一步提升系统集成层次,可发展出各种新型动力总成。
2.车型开发“两头挤” 我国中高级别以上轿车的纯电驱动平台技术尚不成熟,需要继续研究开发,并作为科技跨越的重点研究内容。与此同时,对于电动汽车科技发展,充分发挥我国技术特色、产业化优势和市场潜力,在城市公共用车和私人小型轿车上优先发展“纯电驱动”电动汽车,形成“两头挤”发展格局,启动大规模市场;然后滚动发展,逐步挤占中高档燃油轿车这一市场空间。
一方面,要以城市公交车为重点,在现有常规混合动力大客车推广应用的基础上,加强纯电驱动的可充电式/里程延长式电动大客车的开发、推广力度;并继续开展电动大客车与燃料电池-动力蓄电池的电-电混合式大客车的研发和示范。另一方面,发展小型电动汽车。燃油汽车小型化和电动汽车小型化是全球主流趋势,中国最具技术特色、产业优势和市场潜力。小型电动汽车可以成为我国汽车工业自主创新的重要突破口,可以满足我国快速城市化进程中交通可持续发展需求,可以促进我国电动汽车与充电设施以及电池产业之间的良性互动和滚动发展,可以形成大规模市场需求。
3.产业化推进“三步走” 电动汽车产业化初期,电动汽车产业化推进按照“三步走”的推进战略,结合不同阶段的技术进步程度和市场需求状况,把握节奏,分步实施。
(1)第一阶段:2008年—2010年在大中城市公共服务领域开展新能源汽车示范。2008年开始的奥运示范项目,已经实现595辆电动汽车规模化示范运行,2009年启动“十城千辆”大规模示范推广工程,全国13个示范城市约5000辆节能与新能源汽车投入示范运营;到2010年度,示范城市从13个增加到25个,重点转向纯电驱动汽车,全国25个示范城市约8000辆节能与新能源汽车投入示范运营。
(2)第二阶段:2010年—2015年实现混合动力汽车产业化;开展以小型电动汽车为代表的纯电驱动汽车大规模商业化示范;实现燃料电池汽车在公共服务领域小规模示范考核;攻克深度机电耦合、新型电机驱动技术等前沿技术,研发以燃料电池汽车为代表的下一代纯电驱动动力系统平台。为实现电动汽车规模产业化尤其是纯电驱动汽车销量达到同类车型总销量1%左右的重要门槛提供科技支撑。
在此阶段,开展以能量型锂离子动力电池为重点,电池模块化为核心的动力电池全方位技术创新,实现我国车用动力电池大规模产业化突破。到2015年左右,在20个以上示范城市和周边区域建成由40万个充电桩、2000个充换电站构成的网络化供电体系,满足电动汽车大规模商业化示范能源供给需求。
(3)第三阶段:2015年-2020年 继续推进纯电动汽车大规模产业化,并开始启动下一代纯电驱动汽车产业化进程。
在此阶段,以下一代动力电池技术路线为主导,开启下一代动力电池产业化。确立电动汽车主导商业模式,并完善原有基础设施网络,提高车网融合程度。到2020年左右,为实现各类电动汽车推广普及提供技术支撑。
三、科技创新的重点任务
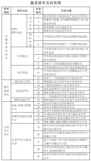
“十二五”电动汽车科技发展重点任务是:紧紧围绕电动汽车科技创新与产业发展的三大需求,继续坚持“三纵三横”的研发布局,突出“三横”共性关键技术,着力推进关键零部件技术、整车集成技术和公共平台技术的攻关与完善、深化与升级,形成“三横三纵三大平台”战略重点与任务布局。(重点技术方向布局见图表)
(一)“三横”关键零部件技术突破
1.电池
(1)以动力电池模块为核心,实现我国以能量型锂离子动力电池为重点的车用动力电池大规模产业化突破。
以车用能量型动力电池为主要发展方向,兼顾功率型动力电池和超级电容器的发展,全面提高动力电池输入输出特性、安全性、一致性、耐久性和性价比等综合性能。强化动力电池系统集成与热-电综合管理技术,促进动力电池模块化技术发展,带动关键材料国产化,实现动力电池规模制造与品质保证技术的快速升级;建立以动力电池模块为核心的产品自动化生产线,提高规模生产的工艺水平和管理控制能力,切实改善电池模块的一致性,提高电池模块良品率;开展锂离子动力电池的回收及二次利用技术研究,大幅度降低动力电池体系全生命周期成本;实现车用动力电池模块标准化、系列化、通用化,为支撑纯电驱动电动汽车的商业化运营模式提供保障。
瞄准国际前沿技术,深入开展下一代新型车用动力电池自主创新研究,为电动汽车产业中长期发展进行技术储备。重点研究新型锂离子动力电池。研究开发镍基氧化物、层状锰系和钒系、硅酸盐系正极,以及高电位型聚阴离子系及其氟化物系正极;高容量锡基、硅基等合金系负极材料;宽电化学窗口、高电导、高安全性的新型电解质体系和新型隔膜等。研究新型锂离子动力电池设计、性能预测、安全评价及安全性新技术。新体系动力电池方面,重点研究金属空气电池、多电子反应电池和自由基聚合物电池等,并通过实验技术验证,建立动力电池创新发展技术研发体系。
到2015年,为我国车用动力电池产业提供科技支撑。通过新型锂离子动力电池和新体系电池的探索,确立我国下一代车用动力电池的主导技术路线。
(2)突破燃料电池关键技术和系统集成,推进工程实用化,为新一代燃料电池汽车研发与产业化奠定核心技术基础。
重点推进燃料电池的工程实用化,建立小批量生产线,进一步提升燃料电池性能,降低成本,强化电堆与系统的寿命考核,改进提高燃料电池系统控制策略与关键部件性能,提升燃料电池系统可靠性与耐久性,为燃料电池汽车示范运行提供可靠的车用燃料电池系统。
加强燃料电池基础材料和系统集成科技创新,研发高稳定性、高耐久性、低成本的关键材料和部件。保证电堆在高电流密度下的均一性,提高功率密度,进一步增强系统的环境适应能力,为下一代燃料电池汽车研发奠定核心技术基础。
2.电机
面向混合动力大规模产业化需求,开发混合动力发动机/电机总成(发动机+ISG/BSG)和机电耦合传动总成(电机+变速箱),形成系列化产品和市场竞争力,为混合动力汽车大规模产业化提供技术支撑。
面向纯电驱动大规模商业化示范需求,开发纯电动汽车驱动电机及其传动系统系列,同步开发配套的发动机发电机组(APU)系列,为实现纯电动汽车大规模商业示范提供技术支撑。
面向下一代纯电驱动系统技术攻关,从新材料/新结构/自传感电机、IGBT芯片封装和驱动系统混合集成、新型传动结构等方面着手,开发高效率、高材料利用率、高密度和适应极限环境条件的电力电子、电机与传动技术,探索新一代车用电机驱动及其传动系统解决方案,满足电动汽车可持续发展需求。
3.电控
重点开发混合动力专用发动机先进控制算法(满足国IV以上排放法规)、混合动力系统先进实时控制网络协议、多部件间的转矩耦合和动态协调控制算法,研制高性能的混合动力系统(整车)控制器,满足混合动力汽车大规模产业化技术需求。
重点开发先进的纯电驱动汽车分布式、高容错和强实时控制系统,高效、智能和低噪音的电动化总成控制系统(电动空调、电动转向、制动能量回馈控制系统),电动车的车载信息、智能充电及其远程监控技术,满足纯电动汽车大规模示范需要。
重点开发基于新型电机集成驱动的一体化多变量底盘动力学控制、高性能的下一代整车控制器及其专用芯片、电动车智能化(ITS)与车网融合技术(V2X,包括V2G:汽车到电网的链接,V2H:汽车到家庭的链接,V2V:汽车到汽车的链接等网络通讯技术),为下一代纯电驱动汽车开发提供技术支撑。
(二)“三纵”集成技术创新
1.混合动力汽车针对常规混合动力汽车大规模产业化需求,开展系列化混合动力系统总成开发,协调控制、能量管理等关键技术攻关和整车产品的产业化技术研发,将节能环保发动机开发与电动化技术有机结合,重点突破产品性价比,形成市场竞争优势。突破混合动力汽车产业化关键技术,构建混合动力汽车零部件配套保障体系,开展批量化生产装备与工艺、质量管理体系以及配套的维修检测设备开发,建成混合动力汽车专用的装配、检测、检验生产线。
中度混合动力方面,突破混合动力汽车关键技术,深化发动机控制技术研究,解决动力源工作状态切换和动态协调控制,以及能源优化管理,掌握整车故障诊断技术,进一步提高整车的可靠性、耐久性、性价比,开发出高性价比、具有市场竞争力、可大规模产业化的混合动力汽车系列产品。
深度混合动力方面,突破混合动力系统构型技术,能量管理协调控制技术,开发深度混合动力新构型。开发出高性价比、可大规模批量生产的深度混合动力轿车和商用车产品。
2.纯电动汽车(含插电式电动汽车)以小型纯电动汽车关键技术研发作为纯电动汽车产业化突破口,开发纯电动小型轿车系列产品(包括增程式),并实现大规模商业化示范;开展公共服务领域纯电动商用车并大规模商业示范推广;加强插电式混合动力汽车研发力度,开发系列化插电式混合动力轿车和商用车系列产品。
小型纯电动汽车方面,针对大规模商业化示范需求,开发系列化特色纯电驱动车型及其能源供给系统,并探索新型商业化模式。实现小型纯电动汽车(含增程式)关键技术突破,重点掌握电气系统集成、动力系统匹配和整车热-电综合管理等技术。开发出舒适、安全、性价比高的小型纯电动轿车系列产品。
纯电动商用车方面,重点研究整车NVH、轻量化、热管理、故障诊断、容错控制与电磁兼容及电安全技术。
插电式混合动力汽车方面,掌握插电式混合动力构型及专用发动机系统研发技术;突破高效机电耦合技术、轻量化、热管理、故障诊断、容错控制与电磁兼容技术、电安全技术;开发出高性价比、可满足大规模商业化示范需求的插电式混合动力轿车和商用车系列产品。
3.以燃料电池汽车为代表的下一代纯电驱动汽车集成下一代高性能电机与电池系统,突破下一代高性能新型纯电动轿车动力系统技术平台关键技术,到2015年左右,完成下一代高性能、纯电驱动动力系统技术平台,完成纯电驱动轿车和下一代高性能大型纯电动客车整车产品开发,技术水平处于国际先进水平。
面向高端前沿技术突破需求,基于高功率密度、长寿命、高可靠性的燃料电池发动机技术,突破新型氢-电-结构耦合安全性等关键技术,攻克适应氢能源供给的新型全电气化底盘驱动系统平台技术,研制出达到国际先进水平的燃料电池轿车和客车,并进行示范考核;掌握车载供氢系统技术,实现关键部件的自主开发,掌握下一代燃料电池汽车动力系统平台技术,研制下一代燃料电池轿车和客车产品,并进行运行考核。
(三)“三大平台”公共技术与应用开发
1.标准、检测与数据平台实现以纯电驱动汽车及其配套充/换电技术标准为代表的电动汽车标准突破,在技术规范基础上研究提出100项以上国家级技术标准;攻克电动汽车、关键零部件、重要元器件、关键材料以及充电、加氢装备与基础设施系统测试评价等一系列测试技术,逐步建成8个整车测试基地、15个关键零部件测试基地;深入开展技术分析、技术对标,建立电动汽车自主创新核心技术数据库和共享平台。
在技术标准领域,深入研究分析国内外电动汽车技术发展最新趋势,制定我国电动汽车自主创新的技术标准法规体系战略,形成我国电动汽车相关技术标准法规体系。研究制定和完善电动汽车充电接口、充电通讯协议、充电机技术标准、充电站设计规范,以及电池尺寸、电池更换用电池箱谱系化等技术标准;研究制定和完善小型纯电动汽车的定义和技术条件标准,各类电动汽车(尤其是小型纯电动汽车、插电式混合动力汽车、深度混合动力汽车)技术标准,以及关键零部件的规格、型号、系列型谱等重要标准,为大规模示范和产业化提供技术标准法规支持;着力开展电动汽车创新技术领域的标准法规和技术规范研究制定,开展我国电动汽车行驶工况标准的研究制定和完善,加强技术法规国际协调。
在测试评价领域,重点针对技术标准需求,开展电动汽车整车、关键零部件、重要元器件、关键材料以及充电装备、充电站安全管理系统测试评价技术研究。
在电动汽车开发数据库建设方面,构建服务全行业的电动汽车产品数据库软硬件平台,开发共享数据库,建立电动汽车整车及零部件产品开发、测试评价、产品检验认证和示范运行的数据库,为行业提供产品开发所需的基础技术数据支持。
2.能源供给基础设施平台开展电动汽车基础设施建设规划设计研究。研究制定充电/换电基础设施设计、建设、运行规范,提高整体设计水平、安全保障能力。研究电动汽车基础设施网络总体发展规划和推进计划,为形成全国统一标准的充/换电综合网络体系提供技术支撑。
研究开发场站直流(包括快速)充电机、车载充电机及快速充换电站等各种充/换电技术及成套装备;研制与下一代纯电驱动平台和与智能电网配套的电动汽车能量双向转换技术与装备,研究与可再生能源分布式发电结合的相关技术与产品。
面向下一代纯电驱动平台技术突破需求,系统开展制氢、储氢、加氢关键技术装备研究与示范。对已建氢燃料加注站进行运行评价、技术升级和系统扩展;进行副产氢提纯技术的规模化应用研究与示范;开展高效、低排放、低成本水电解制氢技术研究;进行小型高效低成本的化石燃料制氢系统研究;开展高压氢气加注技术、系统配置集成技术和控制技术的研究,开发先进压缩机和加注枪等关键设备;开展太阳能光解等新型制氢技术研究;开展低成本可再生制储-加注一体化系统集成加氢站示范。
3.应用开发与集成示范平台结合“十城千辆”节能与新能源汽车示范推广工程实施,在做好公共服务领域和私人用车领域电动汽车示范推广试点的基础上,稳步扩大电动汽车示范推广规模。深入开展示范运行模式研究,建立完善的车辆和基础设施示范运行监控网络与数据采集平台。
建设电动汽车及基础设施示范运行数据采集和信息化管理平台,通过采集分析车辆行驶数据及基础设施运行数据,解决电动汽车性能评估、安全预警及隐患识别等问题。
研究适用于各类车辆、设施及装备的运行维护快速保障技术,建立故障诊断及快速维保操作规范及运行体系。构筑示范城市电动汽车及充电基础设施快速维保体系,提高系统效率、安全性和示范运行效果。
通过多种商业模式在电动汽车发展初期的示范推广应用,从形成产品市场竞争力、配套系统技术和装备的科学性、能源供给基础设施建设与服务的方便性等方面,展开对电动汽车商业模式及配套装备技术研究,探索出适合中国电动汽车可持续发展的商业化模式。
开展电动汽车国际科技合作研究;开展中外电动汽车技术评价与数据交流项目;建立国际电动汽车综合示范区。
四、组织与保障
(一)建立“三纵三链”产业技术创新联盟
1.建立以产业链为纽带的混合动力汽车产业技术创新联盟探索以产业链为纽带的研发组织机制,建立整车整机厂牵头,纵向整合零部件企业的产业技术创新联盟,组织承担产业化研发科技创新任务。
对于混合动力汽车,建立整车整机厂牵头——纵向整合零部件企业的产业技术联盟,由整车整机厂负责整车与系统开发、生产,并纵向组织零部件企业进行零部件研发与生产,最终面向用户进行销售和售后服务。
2.建立以价值链为纽带的纯电动汽车跨产业技术创新联盟探索以价值链为纽带的研发组织机制,建立“能源供应商-汽车厂商-电池电机厂商”跨产业技术创新联盟,组织承担面向大规模商业化示范需求的重点科技创新任务。
对于纯电动汽车(包括插电式电动汽车),结合其跨产业、跨行业的特点,融合汽车整车厂、动力电池企业、能源企业、网络运营商企业等方面的资源和力量,以实现电动汽车的商业价值为核心,以价值链为纽带跨行业整合资源,建立新型的产业组织模式。
支持电动汽车技术与商业运营模式的集成创新,鼓励汽车企业、电池电机等关键零部件企业、能源基础设施企业以及示范应用城市紧密配合,积极探讨电动汽车的新型交通模式和新型商业化模式,实现纯电驱动汽车“技术融合、商业可行、协调发展”新型产业机制的突破,研究和探索整车租赁、电池租赁等新型商业模式。
3.建立以技术链为纽带的燃料电池汽车等前沿技术创新联盟探索以技术链为纽带的研发组织机制,建立产学研结合、以国家研究基地为骨干、以燃料电池汽车为代表的下一代前沿技术创新联盟,组织承担前瞻研究科技创新任务。
对于以燃料电池汽车为代表的下一代纯电驱动核心技术,结合其整个研发技术链涉及多项基础学科技术、具有更广泛的跨产业性的特点,以技术链为纽带,全面整合技术链条各个领域的相关技术环节。建成以国家研究基地为骨干的前沿技术创新联盟,实施技术联合开发、突破高端电驱动技术。
(二)统筹安排与科学管理实施计划
1.创新组织管理方式坚持自主创新、市场导向的原则,优化组织管理,充分调动各种资源,鼓励竞争,择优支持,实施过程控制,加强项目监理,拓宽交流合作,形成以企业为主体的产学研创新机制。发挥相关部委和地方政府的支撑和协调作用,形成研发、示范与产业化互动的新能源汽车战略性新兴产业的培育机制。
2.统筹安排与协调相关任务围绕《电动汽车科技发展“十二五”专项规划》,统筹安排863计划、973计划、科技支撑计划等相关项目和经费,支持电动汽车相关基础研究、高技术研究、产业化支撑技术攻关与示范考核等全方位的科技创新。
3.落实经费投入充分发挥政府资金的引导作用,逐步形成以国家和地方资金为引导、企业资金为主体的多层次、多渠道资金投入体系,支持科学研究、新产品研发和示范推广。
(三) 加强人才培养
根据国家总体人才培养战略与相关规划,结合科技人才专项的实施,培育造就新能源汽车高级人才,尤其是领军人才。充分调动社会各界研究机构、高校、企业的积极性,培养一批新能源汽车研发的骨干人才团队,建立过硬的研究开发队伍。充分利用海外华人智力资源,大力引进新能源汽车高级人才。加强电动汽车技术的专业教育与培训,在汽车企业开展对在职专业科技人才培训,培养电动汽车工程化专业人才。
(四) 加强国际合作
开展电动汽车前沿基础技术研究、关键技术研究、测试与标准规范制定、联合示范与考核、技术发展路线图等方面的国际合作。选择有条件的城市(区域),建立国际电动汽车综合示范区。鼓励行业、企业以各种形式参与国际性电动汽车示范项目。

电池网微信












